新2官方网站

经销专区 集团官网 EN

媒体中心

news

媒体中心> 新2官方网站新闻
新2官方网站拟收购江西普京陶瓷子公司,,,,,扩大产能规模

宣布时间:2021/01/04 次浏览

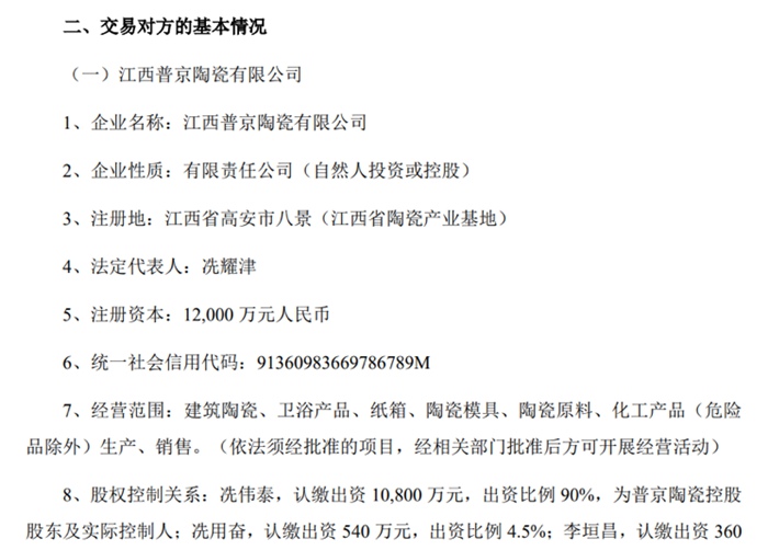
1月3日晚,,,,,新2官方网站(股票代码:002918)宣布通告,,,,,新2官方网站集团股份有限公司于 2020 年 12 月 31 日召开董事会聚会,,,,,审议通过了《关于签署股权收购框架协议的议案》(以下简称“议案”)。。。。。。。

 

 

凭证议案,,,,,江西普京陶瓷有限公司(以下简称“普京陶瓷”)拟以其现有土地(约 980 亩工业用地)、地上房产(包括但不限于厂房、办公楼、员工宿舍、客栈等)、9 条陶瓷生产线(年产陶瓷砖、陶瓷板约 4,000 万平方米)及与一样平常谋划相关的其他装备、设施等通过作价出资方法置入其全资子公司高安市至美善德新质料有限公司(以下简称“至美善德”,,,,,乙方为本次生意之目的设立的全资子公司)。。。。。。。董事会赞成新2官方网站以支付现金的方法受让普京陶瓷持有的至美善德股权并成为至美善德的控股股东,,,,,并赞成公司与普京陶瓷、自然人冼伟泰签署《股权收购框架协议》。。。。。。。

 

 

 

凭证协议:

 

1、标的资产置入

 

普京陶瓷应于 2021 年 3 月 31 日前完成对标的资产的清产核资、专项审计及资产评估程序,,,,,并应在上述专项审计、资产评估程序完成后的 6 个月内就标的资产作价出资事项打点完毕响应的工商变换挂号手续(经新2官方网站书面赞成,,,,,可凭证现真相形对上述限期举行调解)。。。。。。。

 

2、标的股权转让

 

当标的资产置入至美善德并打点完毕响应的工商变换挂号手续,,,,,且至美善德在凭证要求打点完毕与生产谋划相关的环评审批手续及一样平常纳税人申报批准后,,,,,新2官方网站以现金方法受让普京陶瓷所持至美善德约59%的股权。。。。。。。

普京陶瓷及冼伟泰赞成,,,,,自交割日起 6 个月内,,,,,其通过标的股权转让所取得的相关收益将用于购置新2官方网站二级市场股票,,,,,且购置新2官方网站股票金额不低于标的股权转让价款总额的38%,,,,,三方在切合证监会、生意所相关划定的条件下设立共管银行账户,,,,,并对普京陶瓷及/或冼伟泰用于购置新2官方网站股票的资金实验管理。。。。。。。普京陶瓷及冼伟泰赞成,,,,,上述通过二级市场购置取得的新2官方网站股票锁按期为18个月。。。。。。。

 

3、对至美善德增资

 

自标的股权完成交割后,,,,,为包管至美善德后续正常生产谋划,,,,,新2官方网站有权以现金方法对至美善德举行增资,,,,,普京陶瓷及冼伟泰赞成绩新2官方网站上述增资事宜在至美善德的董事会和/或股东会投赞成票,,,,,并赞成放弃增资权力。。。。。。。上述增资完成后,,,,,新2官方网站持有至美善德70%的股权,,,,,普京陶瓷持有至美善德30%的股权。。。。。。。(详细增资金额、时点及各方持股比例以各方签署的正式协议为准)


江西普京现在在产的陶瓷生产线为9条。。。。。。。本次收购框架协议的签署,,,,,是新2官方网站基于多年以来在陶瓷行业的深度沉淀以及“大瓷砖战略”结构的主要行动,,,,,有利于优化公司陶瓷生产基地区域结构。。。。。。。通过股权收购,,,,,可有用富厚新2官方网站修建陶瓷产品品类,,,,,实现产品结构的优势互补,,,,,知足新2官方网站的战略生长妄想及因产品应用领域一直扩大而带来的市场需求。。。。。。。别的,,,,,华东地区是新2官方网站主要的产品销售市场之一,,,,,希望通过本次股权收购进一步扩大新2官方网站在华东地区的生产与供货能力,,,,,增进产能漫衍的一连优化,,,,,以较低的仓储物流本钱辐射华东地区以致天下市场。。。。。。,,,以期进一步知足华东地区的市场需求,,,,,并提升新2官方网站在华东市场与泛华东区域市场的竞争力,,,,,为公司做大瓷砖主营营业与一连稳固生长涤讪坚实的基础。。。。。。。

(本次签署的股权收购框架协议仅为意向性协议,,,,,最终能否告竣保存不确定性,,,,,以最终签署的正式协议为准。。。。。。。)

上一篇 下一篇
产品中心
无极·石界
【网站地图】【sitemap】